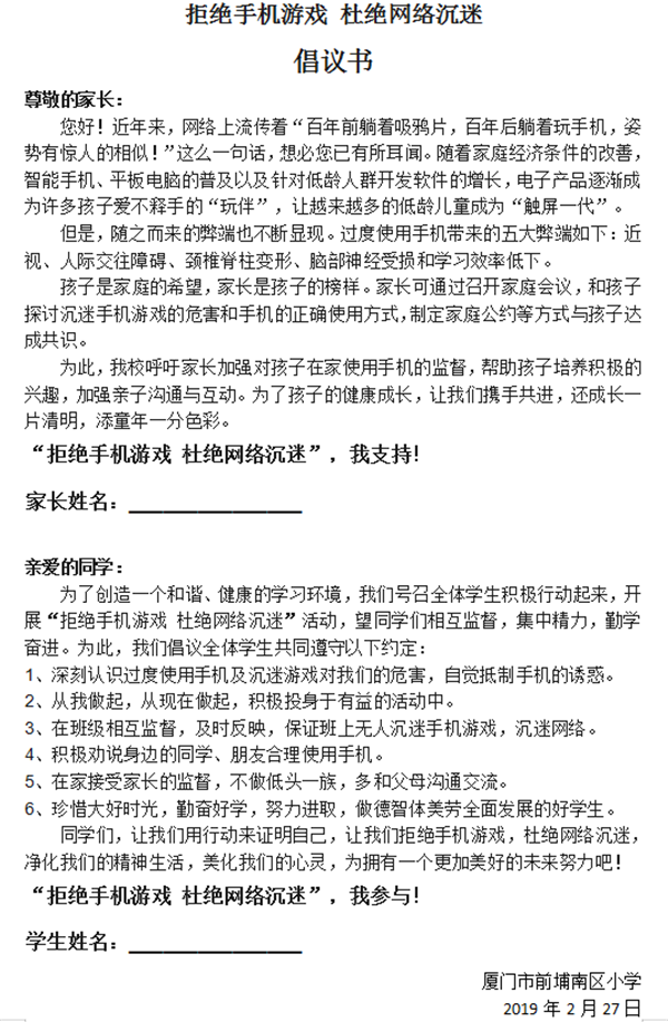
开学以来,在学校牵头,师生参与,家长响应下,我校“拒绝手机游戏,杜绝网络沉迷”活动正式上线。我校通过晨会教育、升旗仪式教育、全体学生现场宣誓、亲子共署倡议书等方式引导孩子们树立正确的人生目标,胸怀国家,专心专注学习,积累知识,锻炼能力,为国家的长足发展贡献力量。




“百年前躺着吸鸦片,百年后躺着玩手机,姿势有惊人的相似!”。随着家庭经济条件的改善,智能手机、平板电脑的普及以及针对低龄人群开发软件的增长,电子产品逐渐成为许多孩子爱不释手的“玩伴”,让越来越多的低龄儿童成为“触屏一代”。手机瘾也逐渐成为我们不容忽视的问题。
我们需要正视手机和网络所带来的生活便利和科技发展。手机网络让交流更加迅速,让生活更加便捷,让知识获取更加高效,仿佛一切尽在手中。

然而过度使用手机带来的弊端已经凸显。于身,容易导致近视、颈椎脊柱变形、脑部神经受损、学习效率低下;于心,容易造成人际交往障碍、青少年犯罪增加、家庭失和。严重影响青少年儿童身心健康发展和社会稳定和谐。
(图6、7、8、9)




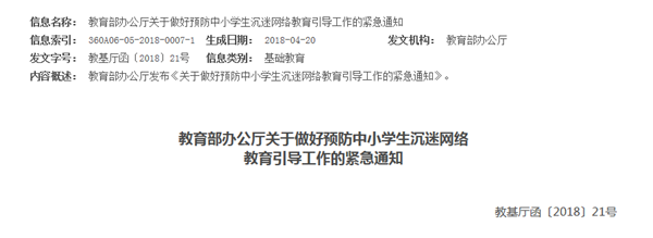
当前青少年沉迷网络、过度使用手机的问题,已经得到了国家的高度重视。

判断网瘾的几大标准:

如果您的孩子已经出现以上症状,请这么做:

教育,教在学校、育在家庭。只有把学校教育和家庭教育相结合,才能发挥最大的效用。学校在行动的第一线,家长是最有力的的后备军。重视家庭教育,重视教育的方式方法,才能真正让我们的下一代沐浴在阳光中,健康成长,努力成才。
希望广大同学能在活动中有所收获,有所提高,多多利用网络中的利,杜绝其弊,在网络世界中,你,才是真正的胜利者!